+886492581000 jmng_gas@yahoo.com.tw
  • 回首頁
  • 公司簡介
  • 服務介紹
    • 天然氣管線及設施安裝
    • 天然氣供應
    • 瓦斯表裝設及拆除
    • 用戶資料變更
    • 定期用戶安檢
    • 協助用戶辦理自動轉帳扣款
    • 微電腦復歸教學
    • 微電腦表宣導影片
  • 天然氣公告
    • 公告即時氣價
    • 本公司已開立雲端發票
    • 防範一氧化碳
    • 天然氣管線設備裝置計費項目
    • 供氣狀態
    • 天然氣NG2安全資料表113.5
    • 微電腦瓦斯表之優點
    • 營業章程
    • 用戶表內管委託導管承裝業裝設管線檢查作業
  • 聯絡我們
  • 網站導覽

天然氣公告

  • 首頁
  • /
  • 天然氣公告

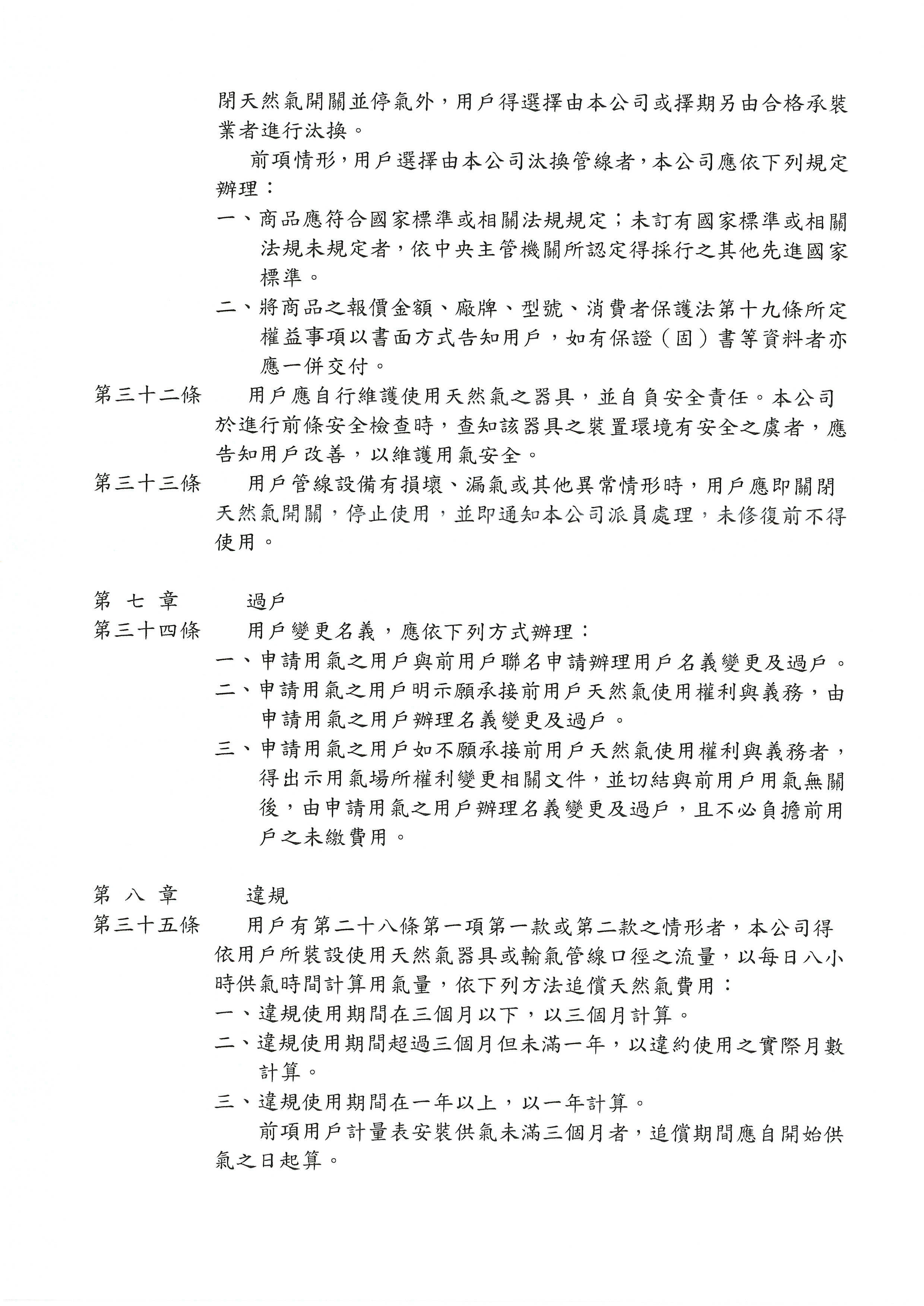
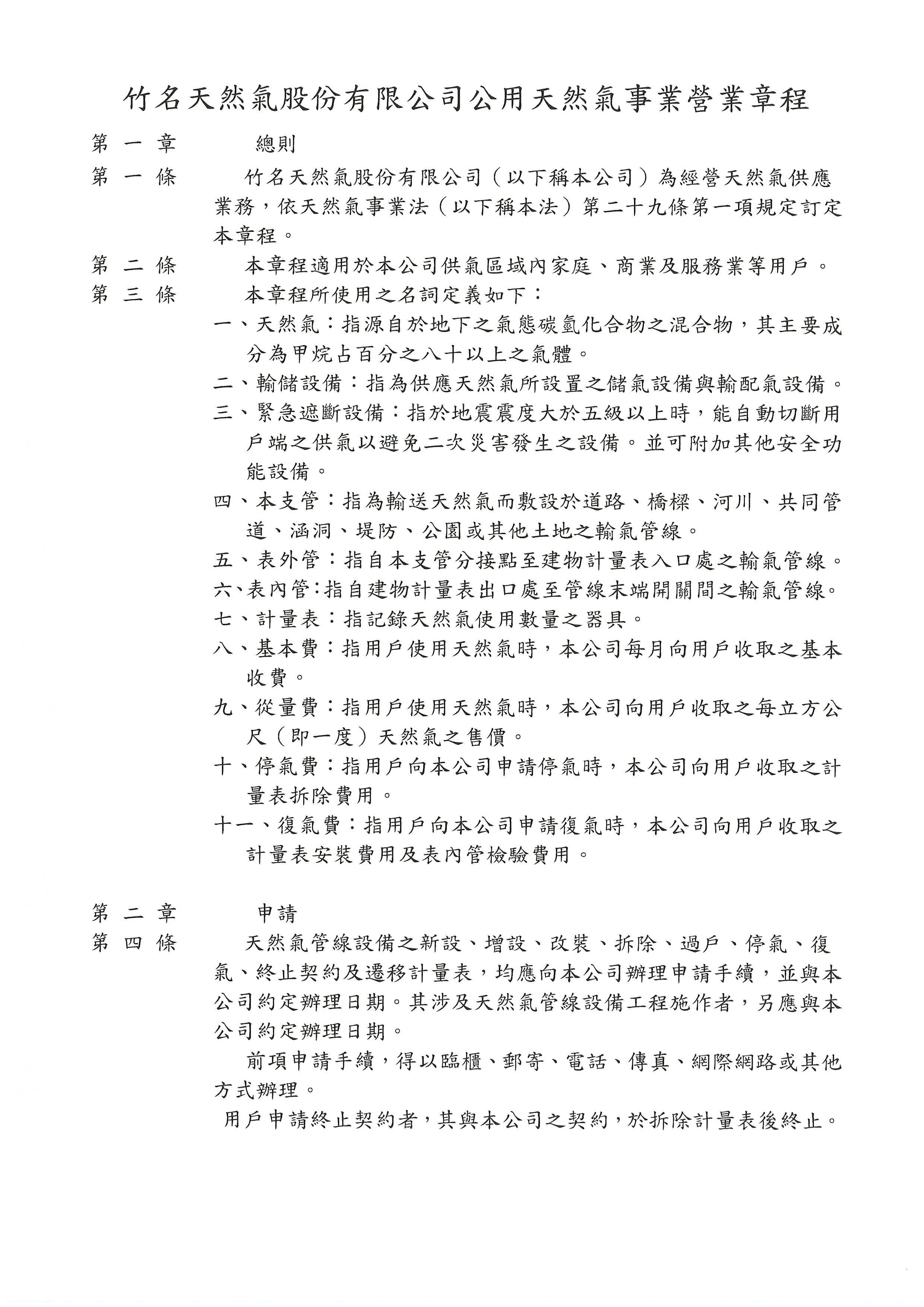
營業章程

2019-11-18 11:14:35

服務分類

  • 天然氣管線及設施安裝
  • 天然氣供應
  • 瓦斯表裝設及拆除
  • 用戶資料變更
  • 定期用戶安檢
  • 協助用戶辦理自動轉帳扣款
  • 微電腦復歸教學
  • 微電腦表宣導影片

天然氣公告分類

  • 公告即時氣價
  • 本公司已開立雲端發票
  • 防範一氧化碳
  • 天然氣管線設備裝置計費項目
  • 供氣狀態
  • 天然氣NG2安全資料表113.5
  • 微電腦瓦斯表之優點
  • 營業章程
  • 用戶表內管委託導管承裝業裝設管線檢查作業

info

  • 回首頁
  • 公司簡介
  • 服務介紹
  • 天然氣公告
  • 聯絡我們
  • 網站導覽

Contact Us

南投縣名間鄉三崙村弓鞋巷7之1號

+886492581000

+886492582000

+886963618877

jmng_gas@yahoo.com.tw

營業時間 08:00 - 17:00 週一-週五

Copyright ©All Right Reserved..系統維護代管by 立仁seo